WI-MK-010 การขายสินค้าออนไลน์
1. วัตถุประสงค์
ระเบียบปฏิบัติฉบับนี้จัดทำขึ้นเพื่อให้ฝ่ายขายออนไลน์ถือเป็นแนวทางในการปฎิบัติ ในการให้บริการและรับข้อตกลงของลูกค้า ให้สามารถปฎิบัติในทิศทางเดียวกันอย่างมีประสิทธิภาพ และบรรลุ KPI ในเรื่องการเสนอขายและรับคำสั่งซื้อ
2. ขอบข่าย
ใช้เป็นกรอบแนวทางการปฎิบัติเพื่อการให้บริการและรับข้อตกลง เฉพาะกลุ่มลูกค้าที่ซื้อสินค้าโดยการชำระเงินทันทีหรือเก็บเงินปลายทางเมื่อส่งสินค้าถึงหน่วยงานไม่รวมถึงลูกค้าที่ซื้อ –ขายเป็นเงินเชื่อ
3. คำจำกัดความ หน้าที่และความรับผิดชอบ
|
ตำแหน่ง |
หมายถึง |
หน้าที่ |
|
พนักงานการตลาด |
พนักงานส่งเสริมการขายทั้งช่องทางออนไลน์และออฟไลน์ และจัดทำโปรโมชั่น |
สรุปคำสั่งซื้อช่องทางออนไลน์ จัดทำใบสั่งขาย ใบจัดสินค้า และแพ็คสินค้า |
|
พนักงานขาย |
พนักงานประจำสินค้า (CA) |
จัดสินค้าตามรายการในใบจัดสินค้า |
|
แคชเชียร์ (CH) |
พนักงานเก็บเงินในส่วนของการขายปลีก |
เพิ่มรายชื่อข้อมูลลูกค้า และตรวจสอบหลักฐานคำสั่งซื้อที่ชำระเงิน แล้วออกบิลขายเงินสด |
|
พนักงานเช็คเกอร์ |
พนักงานตรวจเช็คความถูกต้องและจำนวนของสินค้า |
ตรวจสอบความถูกต้องของสินค้าและจำนวนสินค้า |
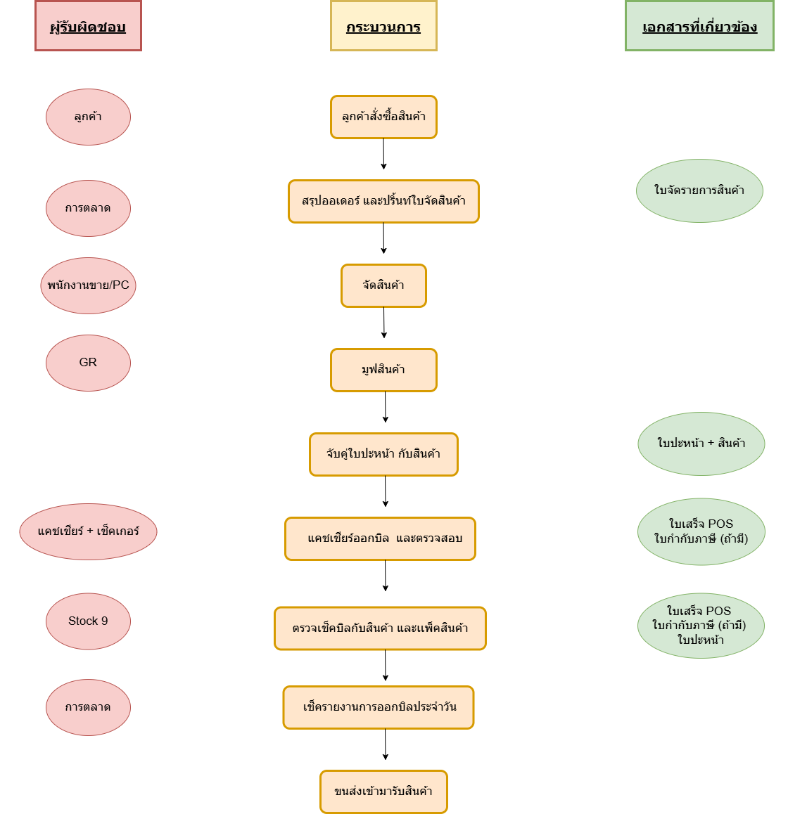
4. ขั้นตอนการปฏิบัติงาน
การขายสินค้าบนช่องทางออนไลน์ ปัจจุบันมีทั้งหมด 5 ช่องทาง ได้แก่ Shopee, Lazada, Website (www.nopadol.com), Facebook และ Line OA โดยมีรายละเอียด และขั้นตอนดังต่อไปนี้


รายละเอียดปฏิบัติ
- ลูกค้าสั่งซื้อสินค้าเข้ามาบนช่องทางออนไลน์ Shopee, Lazada, Website, Facebook หรือ Line OA
- ทำการสรุปออเดอร์ที่ได้รับ ตรวจเช็คสต็อกสินค้าว่ามีพร้อมส่งหรือไม่ พร้อมเช็คว่าลูกค้าได้แจ้งขอออกใบกำกับภาษีไหม
- กรณีที่ไม่มีสินค้าที่ค้าปลีก (SO1) แต่มีสินค้าที่ค้าปลีก (S02)
- จัดทำใบสั่งขายเงินสด ระบุคลัง S2
- ปริ้นท์ใบสั่งขาย และใบปะหน้าลงเครื่องปริ้นท์แคชเชียร์ (SHARP MX-M315MV แคชเชียร์สาขา ถาด2) สาขาแยกต้นเปา (S02)
- โทรแจ้งแคชเชียร์ที่สาขาแยกต้นเปา (S02) เพื่อทำการจัดสินค้าและออกบิลเงินสด
- โทรแจ้งจัดส่งที่สาขาแยกต้นเปา (S02) เพื่อฝากสินค้าและบิลขึ้นรถที่จะเข้ามายังสำนักงานใหญ่ (S01)
- เมื่อของถึงสำนักงานใหญ่แล้ว การตลาดจึงดำเนินการนำสินค้าไปแพ็ค เพื่อเตรียมนำส่งให้ขนส่ง
- กรณีที่สินค้าหมด หรือไม่มีสินค้า
- แจ้งฝ่ายบริหารสินค้าให้ทราบว่ามีรายการสั่งซื้อเข้ามา แล้วสอบถามระยะเวลาในการรอสินค้ามาถึงและราคารับเข้าปัจจุบัน
- เมื่อทราบวันเวลาที่ต้องรอสินค้า และราคาแล้ว ให้โทรแจ้งลูกค้า หากลูกค้าสามารถรอสินค้าได้ ให้ลูกค้ากดเลื่อนระยะเวลาจัดส่งให้กับร้านค้าทุก 3 วันใน Shopee, Lazada (หากครบกำหนด 5 วันหลังจากที่ลูกค้าดำเนินการสั่งซื้อสินค้าแล้วทางร้านยังไม่ดำเนินการจัดส่งให้ลูกค้า Shopee, Lazada จะยกเลิกออเดอร์คำสั่งซื้อโดยอัตโนมัติ) แต่ถ้าลูกค้าไม่ประสงค์ที่จะรอสินค้า ให้การตลาดดำเนินการยกเลิกรายการคำสั่งซื้อนี้บน Shopee
- กรณีที่ไม่มีสินค้าที่ค้าปลีก (SO1) แต่มีสินค้าที่ค้าปลีก (S02)
- พนักงาน/PC ทำการจัดสินค้า ใบจัดสินค้าจะแยกตามแผนก Section
- พนักงาน GR ทำการมูฟสินค้า หลังจากนั้นพนักงานขายไปยัง Stock 9
- จับคู่ใบปะหน้า กับสินค้าที่เตรียมไว้ โดยแผนกการตลาดจะเป็นผู้ปริ้นใบปะหน้ามาให้
- แคชเชียร์ทำการออกบิลตามรายการออเดอร์ และตรวจสอบความถูกต้องของรายการ
- ตรวจสอบสินค้า และบิลที่จับคู่กันกับใบปะหน้า แล้วจึงแพ็คสินค้า
- ตรวจเช็ครายงานการออกบิลคงค้างประจำวัน
- ส่งพัสดุให้ขนส่ง เมื่อขนส่งเข้ามารับพัสดุที่ร้าน
5. เอกสารที่เกี่ยวข้อง
- S01-SHVW ใบสั่งขายเงินสด
- S01-IHVW ใบกำกับภาษีเงินสด
- บิลใบเสร็จ POS (จุดขายออนไลน์ P14)
- ใบจัดรายการสินค้า
- ใบปะหน้าพัสดุ
6. วิดีโอขั้นตอนการทำงาน
Link วีดีโอและขั้นตอน
